

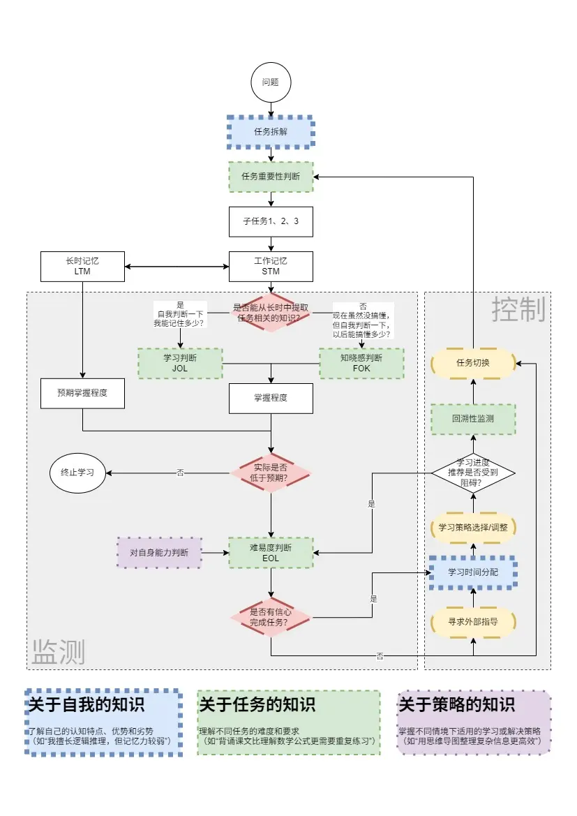
初始阶段
在面对一个问题的时候,先进行初步处理:
- 任务拆解:将大任务拆分成若干个更小、更易于管理和理解的“子任务”
- 任务重要性判断:评估每个任务的重要性
这些子任务和相关信息会进入工作记忆。同时,也会尝试从长时记忆中提取已有的相关知识和经验来辅助理解和处理当前任务
元认知判断
在学习的过程中要有意识的进行自我判断
- 学习判断:在学习某个知识的时候,会问自己“我能够记住多少,理解到什么程度”。
- 知晓度判断:当暂时回忆不起某个知识点,但感觉“这个东西我见过,应该能想起来”。评估的是信息在记忆中的“可提取性”和“熟悉度”
将这两个判断结果作为实际掌握程度的预估
执行与反馈
将学习后的实际掌握程度和拆分子问题所要求的预估掌握程度比较
- 如果学习效果没有达到预期,会进行难易度评估。根据评估的结果判断是否有信息完成任务。如果信心足够,则会尝试调整时间分配。如果感觉虽然学进去了但是很难,信心不足,要触发切换任务
- 如果学习效果达到预期,则需要终止学习,只学现在用得到的
调整学习时间分配后,需要调整学习策略,判断学习是否受到阻碍“我现在卡住了吗?”如果卡住了,则要回顾已经学过的内容,做已有的分析,再任务切换
下面切换任务
- 回溯性追溯:检查“我是否卡住了?为什么卡住了?”
- 学习策略调整:尝试改变策略
- 学习时间分配:根据任务的难易程度和自己的掌握情况,重新分配在不同子任务或知识点上花费的时间
- 寻求外部指导
- 任务切换
解决一个问题的三要素:目标在哪,我在哪,抵达目标的方案在哪。
如果一个任务的所有子问题都是同时具备这三个要素,则是一个结构良好的问题。
但是很多问题连拆解都做不到。
另一个思路是从底层,构建知识地图,往上找到所需要解决的问题。
有意义学习:学习就是获取概念中的联系
将概念分成四种类属:
- 上级
- 下级
- 并列
- 相关

由此构建知识地图可以减轻工作记忆的压力